【2025年】湖南单招2024年录取原则汇总
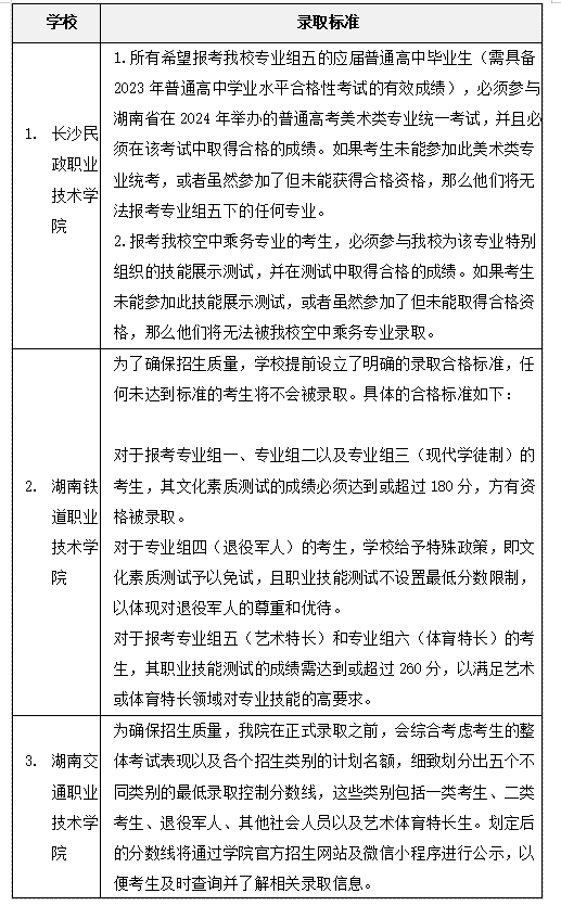
1. 长沙民政职业技术学院
2. 湖南铁道职业技术学院
3. 湖南交通职业技术学院
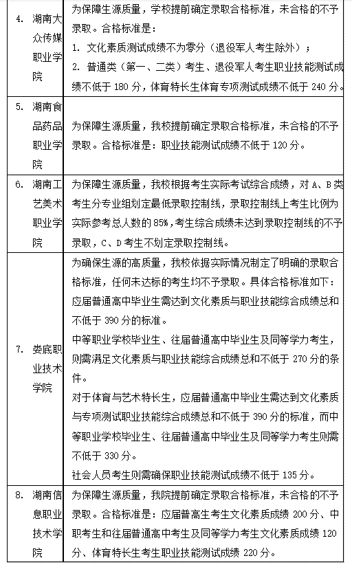
4. 湖南大众传媒职业学院
5. 湖南食品药品职业学院
6. 湖南工艺美术职业学院
7. 娄底职业技术学院
8. 湖南信息职业技术学院
9. 湖南机电职业技术学院
10. 湖南商务职业技术学院
11. 长沙商贸旅游职业技术学院
12. 湖南汽车工程职业学院
13. 湖南铁路科技职业技术学院
14. 湖南化工职业技术学院
15. 湖南高速铁路职业技术学院
16. 湖南有色金属职业技术学院
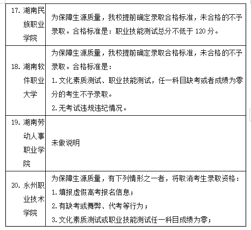
17. 湖南民族职业学院
18. 湖南软件职业大学
19. 湖南劳动人事职业学院
20. 永州职业技术学院
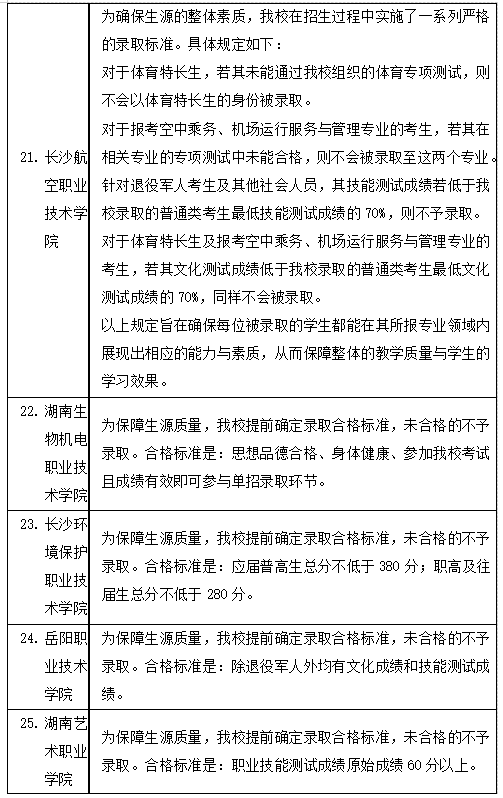
21. 长沙航空职业技术学院
22. 湖南生物机电职业技术学院
23. 长沙环境保护职业技术学院
24. 岳阳职业技术学院
25. 湖南艺术职业学院
26. 湖南外贸职业学院
27. 湖南工程职业技术学院
28. 湖南邮电职业技术学院
29. 湖南城建职业技术学院
30. 湖南体育职业学院
31. 湖南财经工业职业技术学院
32. 湖南电气职业技术学院
33. 湖南司法警官职业学院
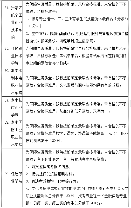
34. 张家界航空工业职业技术学院
35. 怀化职业技术学院
36. 湖南水利水电职业技术学院
37. 湖南都市职业学院
38. 湖南国防工业职业技术学院
39. 保险职业学院
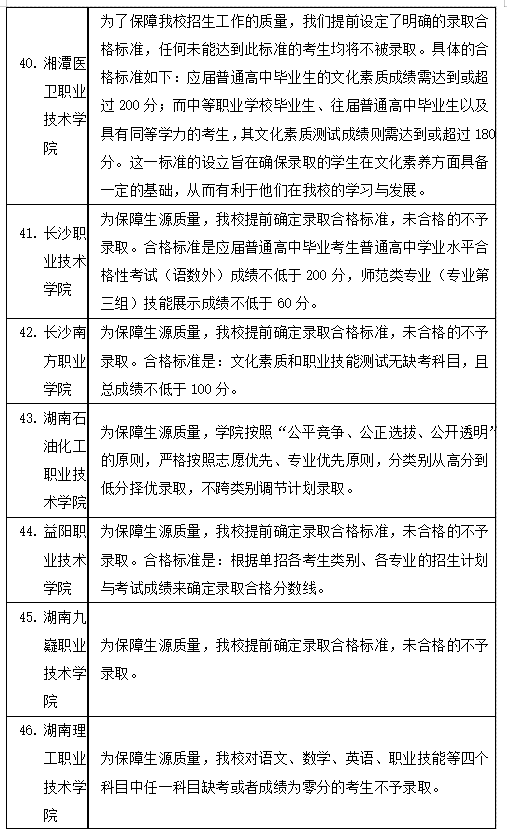
40. 湘潭医卫职业技术学院
41. 长沙职业技术学院
42. 长沙南方职业学院
43. 湖南石油化工职业技术学院
44. 益阳职业技术学院
45. 湖南九嶷职业技术学院
46. 湖南理工职业技术学院
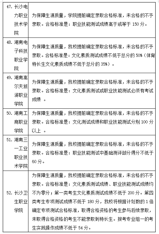
47. 长沙电力职业技术学院
48. 湖南电子科技职业学院
49. 湖南高尔夫旅游职业学院
50. 湖南工商职业学院
51. 湖南三一工业职业技术学院
52. 长沙卫生职业学院
53. 湖南吉利汽车职业技术学院
54. 常德科技职业技术学院
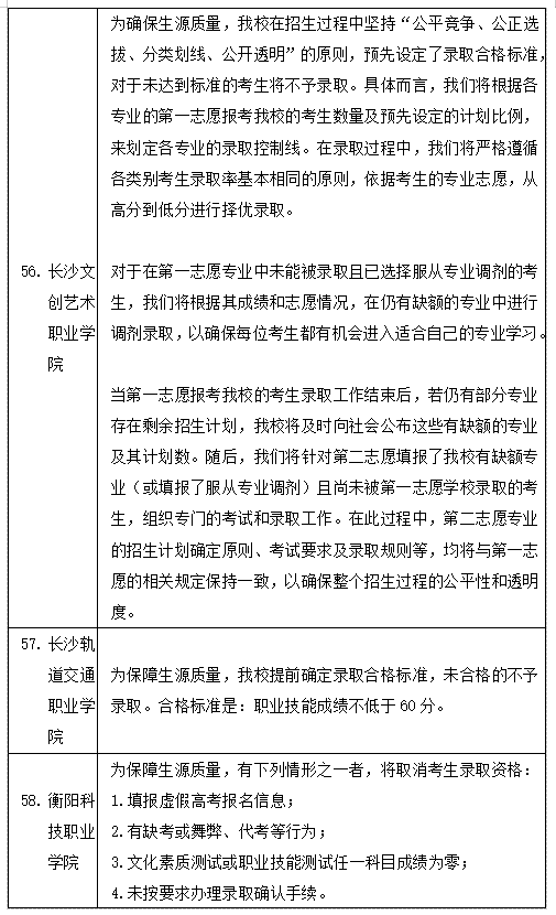
55. 邵阳工业职业技术学院
56. 长沙文创艺术职业学院
57. 长沙轨道交通职业学院
58. 衡阳科技职业学院
59. 岳阳现代服务职业学院
60. 湖南中医药高等专科学校
61. 益阳医学高等专科学校
62. 株洲师范高等专科学校
63. 怀化师范高等专科学校
64. 永州师范高等专科学校
65. 益阳师范高等专科学校
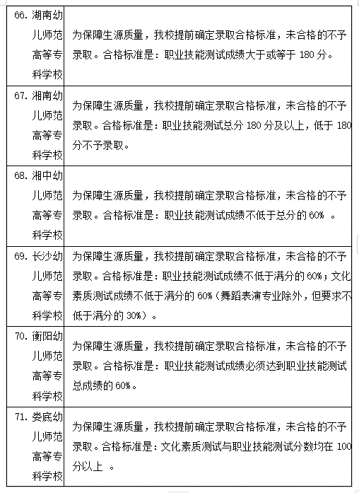
66. 湖南幼儿师范高等专科学校
67. 湘南幼儿师范高等专科学校
68. 湘中幼儿师范高等专科学校
69. 长沙幼儿师范高等专科学校
70. 衡阳幼儿师范高等专科学校
71. 娄底幼儿师范高等专科学校















-
校区环境
环境 -
学员入校
视频 -
学员咨询
环境