长沙金麦子单招教育
首页
学校介绍
精品课程
建筑类
铁路类
师范教育类
医卫护理类
高校类
就业师范类
单招复读
单招课程
师资力量
资讯活动
知识资料
联系方式
长沙金麦子单招教育
13170306175
扫码拨号
成就更好的自己
首页
学校介绍
精品课程
建筑类
铁路类
师范教育类
医卫护理类
高校类
就业师范类
单招复读
单招课程
师资力量
资讯活动
知识资料
联系方式
电话咨询
手机扫码拨号
微信咨询
微信咨询
131****6175
微信咨询
手机扫码加微信
立即预约
当前位置:
首页
资讯活动
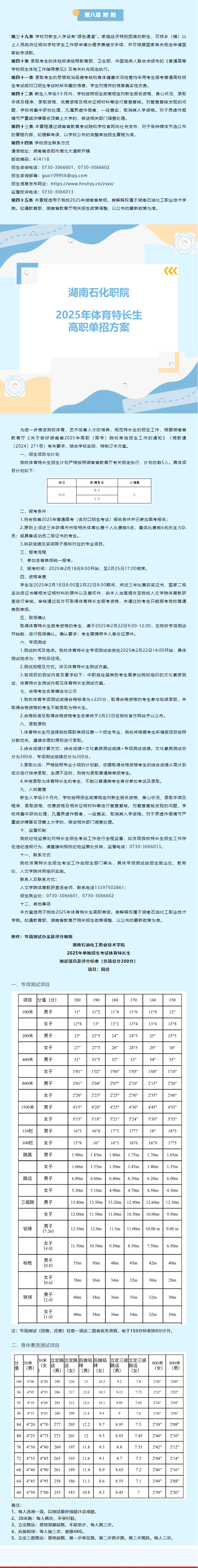
2025年湖南石油化工职业技术学院高职单招章程
2025年湖南石油化工职业技术学院高职单招章程
机构资讯
2025-03-27
资讯活动
2025年湖南劳动人事职业学院高职单招章程
机构资讯
2025-03-27
2025湖南单招院校等级划分
机构资讯
2025-03-26
2025年湖南省高职院校单招各专业计划招生人数公布
机构资讯
2025-03-27
精品课程
更多
单招集训营
电话询价
励学未来单招复读励学班
电话询价
长沙环境保护职业技术学院
电话询价
师资力量
更多
郎咸会
首席规划师
邓鹏
首席规划师
王师传
首席规划师
视频中心
校区环境
环境
学员入校
视频
学员咨询
环境