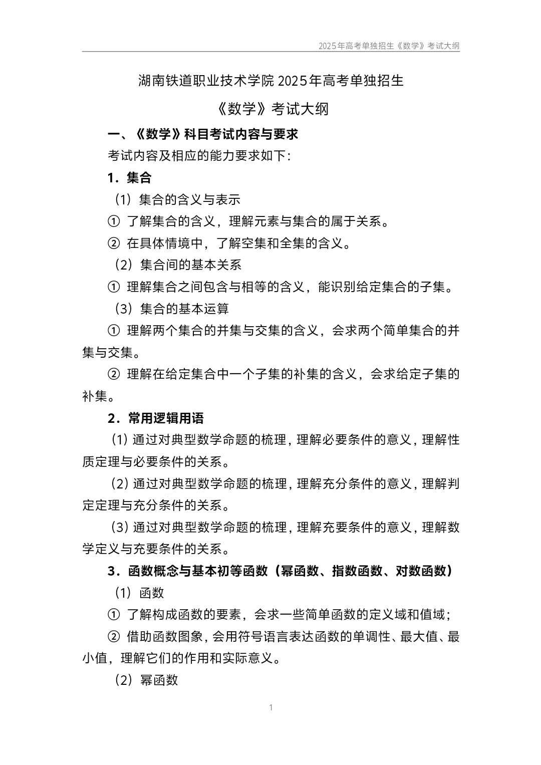
湖南铁道职业技术学院2025年单独招生考试考试大纲
2025-02-11

2025
单招考试大纲
最近不少小伙伴都在打听单招的事儿
比如单招考试难度大不大啊?
考试大纲什么时候出啊?
别急!这篇推文就为大家答疑解惑
满满都是干货,快进来看看!



点击下方获得PDF版本
湖南铁道职业技术学院2025年单独招生考试大纲(语文).pdf






点击下方获得PDF版本
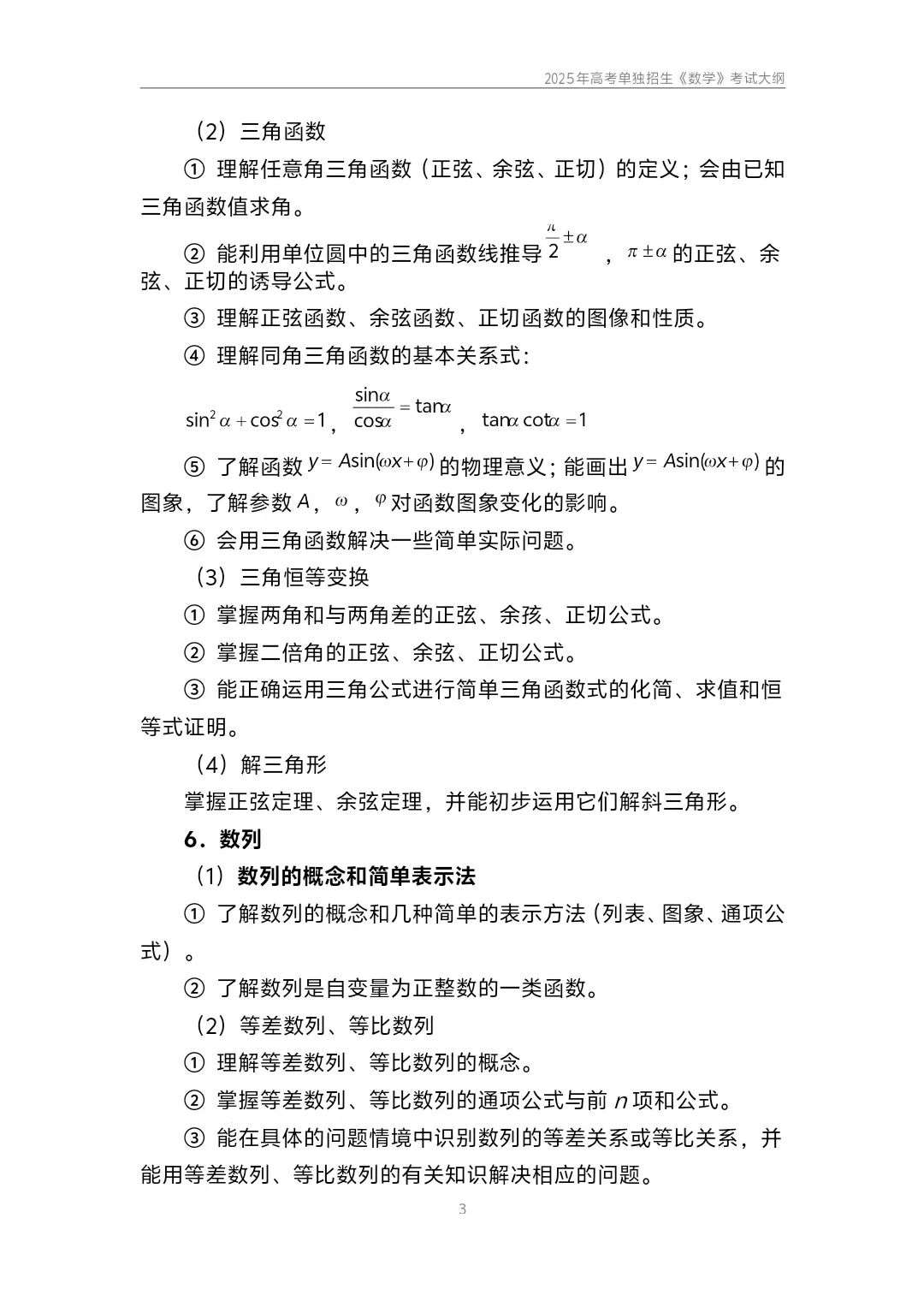
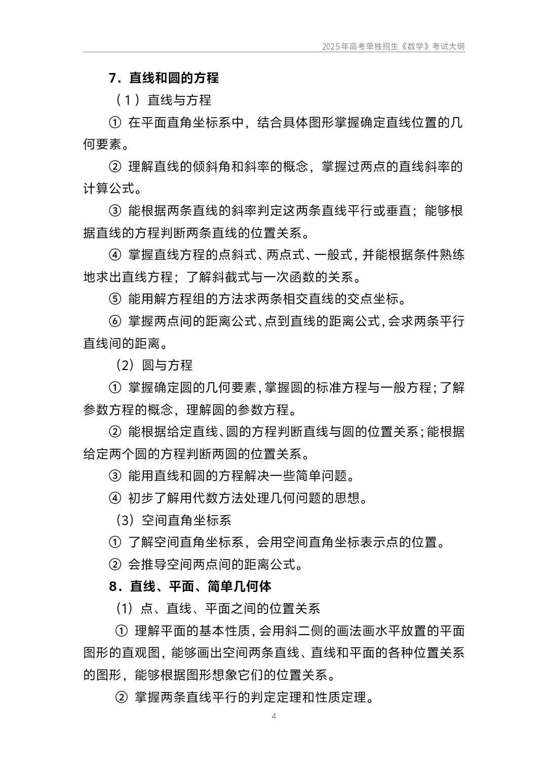
湖南铁道职业技术学院2025年单独招生考试大纲(数学).pdf




点击下方获得PDF版本
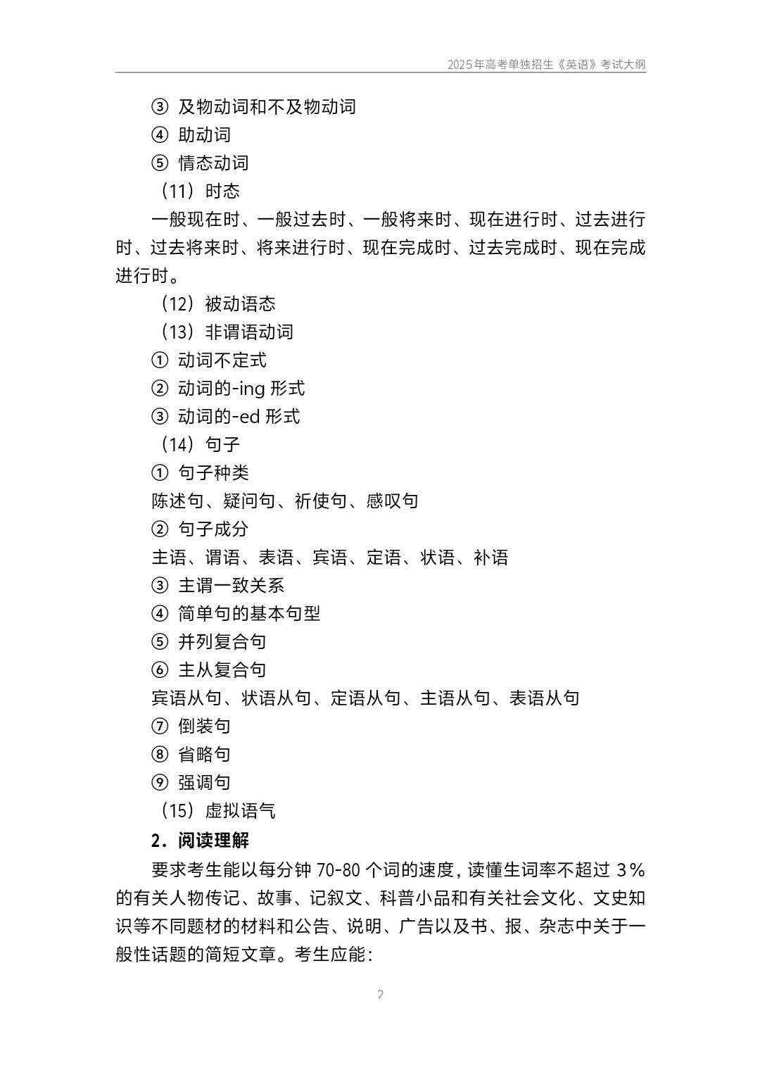
湖南铁道职业技术学院2025年单独招生考试大纲(英语).pdf



点击下方获得PDF版本
湖南铁道职业技术学院2025年单独招生考试大纲(物理).pdf









点击下方获得PDF版本
视频中心
-
校区环境
环境 -
学员入校
视频 -
学员咨询
环境